NX Open C++ 参考指南 2406 v1.1
载入中...
搜索中...
未找到
NXOpen::Diagramming::BaseObject类 参考

图表基础对象 更多...

#include <Diagramming_BaseObject.hxx>

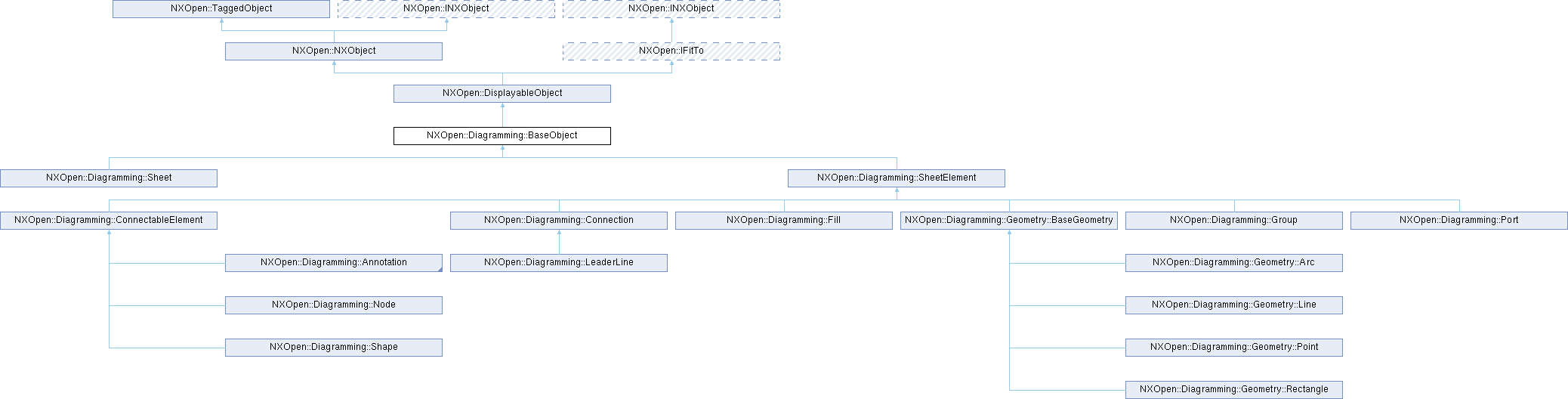
类 NXOpen::Diagramming::BaseObject 继承关系图:
NXOpen::DisplayableObject NXOpen::NXObject NXOpen::IFitTo NXOpen::TaggedObject NXOpen::INXObject NXOpen::INXObject NXOpen::Diagramming::Sheet NXOpen::Diagramming::SheetElement NXOpen::Diagramming::ConnectableElement NXOpen::Diagramming::Connection NXOpen::Diagramming::Fill NXOpen::Diagramming::Geometry::BaseGeometry NXOpen::Diagramming::Group NXOpen::Diagramming::Port NXOpen::Diagramming::Annotation NXOpen::Diagramming::Node NXOpen::Diagramming::Shape NXOpen::Diagramming::LeaderLine NXOpen::Diagramming::Geometry::Arc NXOpen::Diagramming::Geometry::Line NXOpen::Diagramming::Geometry::Point NXOpen::Diagramming::Geometry::Rectangle

友元

class _BaseObjectBuilder

额外继承的成员函数

Public 类型 继承自 NXOpen::DisplayableObject
enum  ObjectFont {
  ObjectFontSolid = 1 , ObjectFontDashed , ObjectFontPhantom , ObjectFontCenterline ,
  ObjectFontDotted , ObjectFontLongDashed , ObjectFontDottedDashed , ObjectFontEight = 11 ,
  ObjectFontNine , ObjectFontTen , ObjectFontEleven
}
enum  ObjectWidth {
  ObjectWidthNormal , ObjectWidthThick , ObjectWidthThin , ObjectWidthOne = 5 ,
  ObjectWidthTwo , ObjectWidthThree , ObjectWidthFour , ObjectWidthFive ,
  ObjectWidthSix , ObjectWidthSeven , ObjectWidthEight , ObjectWidthNine
}
Public 类型 继承自 NXOpen::NXObject
enum  AttributeType {
  AttributeTypeInvalid , AttributeTypeNull , AttributeTypeBoolean , AttributeTypeInteger ,
  AttributeTypeReal , AttributeTypeString , AttributeTypeTime , AttributeTypeReference ,
  AttributeTypeAny = 100
}
enum  DateAndTimeFormat { DateAndTimeFormatNumeric , DateAndTimeFormatTextual }
Public 成员函数 继承自 NXOpen::DisplayableObject
void Blank ()
int Color ()
void Highlight ()
bool IsBlanked ()
int Layer ()
NXOpen::DisplayableObject::ObjectFont LineFont ()
NXOpen::DisplayableObject::ObjectWidth LineWidth ()
NXOpen::Point3d NameLocation ()
void RedisplayObject ()
void RemoveViewDependency ()
void SetColor (int color)
void SetLayer (int layer)
void SetLineFont (NXOpen::DisplayableObject::ObjectFont font)
void SetLineWidth (NXOpen::DisplayableObject::ObjectWidth width)
void SetNameLocation (const NXOpen::Point3d &location)
void Unblank ()
void Unhighlight ()
Public 成员函数 继承自 NXOpen::NXObject
NXOpen::AttributeIteratorCreateAttributeIterator ()
NX_DEPRECATED("Deprecated in NX8.0.0. Use DeleteUserAttribute instead.") void DeleteAttributeByTypeAndTitle(NXOpen void DeleteAttributeByTypeAndTitle (NXOpen::NXObject::AttributeType type, const char *title)
NX_DEPRECATED("Deprecated in NX8.0.0. Use DeleteUserAttribute instead.") void DeleteAttributeByTypeAndTitle(NXOpen void DeleteAttributeByTypeAndTitle (NXOpen::NXObject::AttributeType type, const char *title, NXOpen::Update::Option option)
void DeleteUserAttribute (NXOpen::NXObject::AttributeType type, const char *title, bool deleteEntireArray, NXOpen::Update::Option option)
void DeleteUserAttribute (NXOpen::NXObject::AttributeType type, const NXString &title, bool deleteEntireArray, NXOpen::Update::Option option)
void DeleteUserAttributes (NXOpen::AttributeIterator *iterator, NXOpen::Update::Option option)
void DeleteUserAttributes (NXOpen::NXObject::AttributeType type, NXOpen::Update::Option option)
virtual NXOpen::INXObjectFindObject (const char *journalIdentifier)
virtual NXOpen::INXObjectFindObject (const NXString &journalIdentifier)
bool GetBooleanUserAttribute (const char *title, int index)
bool GetBooleanUserAttribute (const NXString &title, int index)
NXOpen::NXObject::ComputationalTime GetComputationalTimeUserAttribute (const char *title, int index)
NXOpen::NXObject::ComputationalTime GetComputationalTimeUserAttribute (const NXString &title, int index)
int GetIntegerAttribute (const char *title)
int GetIntegerUserAttribute (const char *title, int index)
int GetIntegerUserAttribute (const NXString &title, int index)
bool GetNextUserAttribute (NXOpen::AttributeIterator *iterator, NXOpen::NXObject::AttributeInformation *info)
NXString GetPdmReferenceAttributeValue (const char *attributeTitle)
 获取指定对象的PDM参考属性值。 用户需提供属性标题,将返回UI显示的属性值。
NXString GetPdmReferenceAttributeValue (const NXString &attributeTitle)
 获取指定对象的PDM参考属性值。 用户需提供属性标题,将返回UI显示的属性值。
double GetRealAttribute (const char *title)
double GetRealUserAttribute (const char *title, int index)
double GetRealUserAttribute (const NXString &title, int index)
NXString GetReferenceAttribute (const char *title)
NXString GetStringAttribute (const char *title)
NXString GetStringUserAttribute (const char *title, int index)
NXString GetStringUserAttribute (const NXString &title, int index)
NX_DEPRECATED("Deprecated in NX8.0.0. Use GetUserAttribute instead.") NXString GetTimeAttribute(NXOpen NXString GetTimeAttribute (NXOpen::NXObject::DateAndTimeFormat format, const char *title)
NXString GetTimeUserAttribute (const char *title, int index)
NXString GetTimeUserAttribute (const NXString &title, int index)
NX_DEPRECATED("Deprecated in NX11.0.0. Use GetUserAttribute instead.") std std::vector< NXOpen::NXObject::AttributeInformationGetUserAttribute (const char *title, bool includeUnset, bool addStringValues, NXOpen::NXObject::AttributeType type)
NXOpen::NXObject::AttributeInformation GetUserAttribute (const char *title, NXOpen::NXObject::AttributeType type, int index)
NXOpen::NXObject::AttributeInformation GetUserAttribute (const NXString &title, NXOpen::NXObject::AttributeType type, int index)
NXString GetUserAttributeAsString (const char *title, NXOpen::NXObject::AttributeType type, int index)
NXString GetUserAttributeAsString (const NXString &title, NXOpen::NXObject::AttributeType type, int index)
int GetUserAttributeCount (NXOpen::AttributeIterator *iterator)
int GetUserAttributeCount (NXOpen::AttributeIterator *iterator, bool countArrayAsOneAttribute)
int GetUserAttributeCount (NXOpen::NXObject::AttributeType type)
int GetUserAttributeCount (NXOpen::NXObject::AttributeType type, bool includeUnset, bool countArrayAsOneAttribute)
bool GetUserAttributeLock (const char *title, NXOpen::NXObject::AttributeType type)
bool GetUserAttributeLock (const NXString &title, NXOpen::NXObject::AttributeType type)
std::vector< NXOpen::NXObject::AttributeInformationGetUserAttributes ()
std::vector< NXOpen::NXObject::AttributeInformationGetUserAttributes (bool includeUnset)
std::vector< NXOpen::NXObject::AttributeInformationGetUserAttributes (NXOpen::AttributeIterator *iterator)
int GetUserAttributeSize (const char *title, NXOpen::NXObject::AttributeType type)
int GetUserAttributeSize (const NXString &title, NXOpen::NXObject::AttributeType type)
std::vector< NXOpen::NXObject * > GetUserAttributeSourceObjects ()
bool HasUserAttribute (const char *title, NXOpen::NXObject::AttributeType type, int index)
bool HasUserAttribute (const NXString &title, NXOpen::NXObject::AttributeType type, int index)
bool HasUserAttribute (NXOpen::AttributeIterator *iterator)
virtual bool IsOccurrence ()
virtual NXString JournalIdentifier ()
virtual NXString Name ()
 NX_DEPRECATED ("Deprecated in NX8.0.0. Use GetUserAttribute instead.") double GetRealAttribute(const NXString &title)
 NX_DEPRECATED ("Deprecated in NX8.0.0. Use GetUserAttribute instead.") int GetIntegerAttribute(const NXString &title)
 NX_DEPRECATED ("Deprecated in NX8.0.0. Use GetUserAttribute instead.") NXString GetReferenceAttribute(const NXString &title)
 NX_DEPRECATED ("Deprecated in NX8.0.0. Use GetUserAttribute instead.") NXString GetStringAttribute(const NXString &title)
 NX_DEPRECATED ("Deprecated in NX8.0.0. Use SetUserAttribute instead.") void SetAttribute(const NXString &title
 NX_DEPRECATED ("Deprecated in NX8.0.0. Use SetUserAttribute instead.") void SetAttribute(const NXString &title
 NX_DEPRECATED ("Deprecated in NX8.0.0. Use SetUserAttribute instead.") void SetAttribute(const NXString &title
 NX_DEPRECATED ("Deprecated in NX8.0.0. Use SetUserAttribute instead.") void SetAttribute(const NXString &title
 NX_DEPRECATED ("Deprecated in NX8.0.0. Use SetUserAttribute instead.") void SetAttribute(const NXString &title
 NX_DEPRECATED ("Deprecated in NX8.0.0. Use SetUserAttribute instead.") void SetAttribute(const NXString &title
 NX_DEPRECATED ("Deprecated in NX8.0.0. Use SetUserAttribute instead.") void SetAttribute(const NXString &title
 NX_DEPRECATED ("Deprecated in NX8.0.0. Use SetUserAttribute instead.") void SetAttribute(const NXString &title)
 NX_DEPRECATED ("Deprecated in NX8.0.0. Use SetUserAttribute instead.") void SetReferenceAttribute(const NXString &title
 NX_DEPRECATED ("Deprecated in NX8.0.0. Use SetUserAttribute instead.") void SetReferenceAttribute(const NXString &title
 NX_DEPRECATED ("Deprecated in NX8.0.0. Use SetUserAttribute instead.") void SetTimeAttribute(const NXString &title
 NX_DEPRECATED ("Deprecated in NX8.0.0. Use SetUserAttribute instead.") void SetTimeAttribute(const NXString &title
virtual NXOpen::Assemblies::ComponentOwningComponent ()
virtual NXOpen::BasePartOwningPart ()
virtual void Print ()
virtual NXOpen::INXObjectPrototype ()
void SetAttribute (const char *title)
void SetAttribute (const char *title, const char *value)
void SetAttribute (const char *title, const char *value, NXOpen::Update::Option option)
void SetAttribute (const char *title, double value)
void SetAttribute (const char *title, double value, NXOpen::Update::Option option)
void SetAttribute (const char *title, int value)
void SetAttribute (const char *title, int value, NXOpen::Update::Option option)
void SetAttribute (const char *title, NXOpen::Update::Option option)
void SetBooleanUserAttribute (const char *title, int index, bool value, NXOpen::Update::Option option)
void SetBooleanUserAttribute (const NXString &title, int index, bool value, NXOpen::Update::Option option)
virtual void SetName (const char *name)
virtual void SetName (const NXString &name)
void SetPdmReferenceAttribute (const char *attributeTitle, const char *attributeValue)
 设置对象的PDM参考属性值。 用户需提供属性标题和UI显示的别名值。若参考属性为数组类型,此操作将被忽略。 别名字符串会转换为内部值(如会话标识符),并将该内部值设置到指定对象上。
创建于NX12.0.0。

许可要求:无
void SetPdmReferenceAttribute (const NXString &attributeTitle, const NXString &attributeValue)
 设置对象的PDM参考属性值。 用户需提供属性标题和UI显示的别名值。若参考属性为数组类型,此操作将被忽略。 别名字符串会转换为内部值(如会话标识符),并将该内部值设置到指定对象上。
创建于NX12.0.0。

许可要求:无
void SetReferenceAttribute (const char *title, const char *value)
void SetReferenceAttribute (const char *title, const char *value, NXOpen::Update::Option option)
void SetTimeAttribute (const char *title, const char *value)
void SetTimeAttribute (const char *title, const char *value, NXOpen::Update::Option option)
void SetTimeUserAttribute (const char *title, int index, const char *value, NXOpen::Update::Option option)
void SetTimeUserAttribute (const char *title, int index, const NXOpen::NXObject::ComputationalTime &value, NXOpen::Update::Option option)
void SetTimeUserAttribute (const NXString &title, int index, const NXOpen::NXObject::ComputationalTime &value, NXOpen::Update::Option option)
void SetTimeUserAttribute (const NXString &title, int index, const NXString &value, NXOpen::Update::Option option)
void SetUserAttribute (const char *title, int index, const char *value, NXOpen::Update::Option option)
void SetUserAttribute (const char *title, int index, double value, NXOpen::Update::Option option)
void SetUserAttribute (const char *title, int index, int value, NXOpen::Update::Option option)
void SetUserAttribute (const char *title, int index, NXOpen::Update::Option option)
void SetUserAttribute (const NXOpen::NXObject::AttributeInformation &info, NXOpen::Update::Option option)
void SetUserAttribute (const NXString &title, int index, const NXString &value, NXOpen::Update::Option option)
void SetUserAttribute (const NXString &title, int index, double value, NXOpen::Update::Option option)
void SetUserAttribute (const NXString &title, int index, int value, NXOpen::Update::Option option)
void SetUserAttribute (const NXString &title, int index, NXOpen::Update::Option option)
void SetUserAttributeLock (const char *title, NXOpen::NXObject::AttributeType type, bool lock)
void SetUserAttributeLock (const NXString &title, NXOpen::NXObject::AttributeType type, bool lock)
Public 成员函数 继承自 NXOpen::TaggedObject
tag_t Tag () const
Public 属性 继承自 NXOpen::NXObject
NXOpen::Update::Option option
const NXString NXOpen::Update::Option option
double NXOpen::Update::Option option
int NXOpen::Update::Option option
const NXStringvalue
double value
int value

详细描述

图表基础对象

表示BaseObject类。
要创建或编辑此类的实例,请使用 NXOpen::Diagramming::BaseObjectBuilder

在NX10.0.0中创建。